Wenzel低噪聲放大器測量振蕩器噪聲操作講解
美國Wenzel Associates,Inc公司除了為廣大客戶提供高性能,高品質,低相噪,低抖動,穩定性好,可靠性高的石英晶體振蕩器之外,也可以為用戶提供針對性的晶振解決方案.Wenzel晶振這個品牌在美國可以說是家喻戶曉了,地位相當于我國的臺產廠家,自1978年成立以來,Wenzel就致力于研發高標準的石英晶體和振蕩器,并在探索鉆研中,或創新或發現新的技術,例如如何利用放大器測量晶體振蕩器的噪聲.這個方法雖然不是由Wenzel自創的,但是他們把這項技術完善得更好,更精準.
低噪聲石英晶體振蕩器和信號源的相位噪聲通常通過在鎖相環中測量相位比較器輸出端的音頻噪聲電壓來確定.相位比較器通常是低噪聲雙平衡混頻器,其相位斜率從每弧度十分之幾伏特到每弧度幾伏特.對于非常低噪聲的源,這種類型的相位檢測器的低轉換增益產生低納伏特每根-赫茲范圍的信號,該信號低于大多數頻譜分析儀的本底噪聲.合適的低噪聲前置放大器很容易由分立元件或現代低噪聲運算放大器構成.
除噪聲電壓外,放大器要求不是特別苛刻.由于相位檢測器的輸出阻抗較低,因此大多數放大器電路的輸入阻抗是足夠的.從幾赫茲到100kHz的頻率響應通常是足夠的,輸出負載通常是高阻抗頻譜分析儀和示波器.相位檢測器輸出阻抗非常低,因此普通雙極晶體管的噪聲電流足夠低.例如,當源是典型的肖特基二極管混頻器時,普通的2N4403晶體管在10Hz下表現出低于1納伏的噪聲電壓.有幾種運算放大器的噪聲電壓低于3納伏,有些運算放大器的噪聲電壓低于1納伏.由這些部件構成的簡單放大器在大多數應用中都表現良好.散裝金屬,線繞和金屬薄膜電阻器幾乎沒有過多的噪音,應該用碳代替碳膜或碳成分類型.應避免使用大多數電位計,因為薄膜和金屬陶瓷類型噪聲很大.
雖然放大器要求很低,但可以添加幾個功能來增強測量系統.通常通過觀察自激石英振蕩器的拍音來測量相位檢測器的相位斜率.大多數簡單的放大器電路在過載時會扭曲這個節拍音,因此在檢查相位斜率時必須斷開它們.在某些情況下,將出現重新連接放大器是否會改變相位斜率的問題.例如,可以省略在相位檢測器的輸出處使用的正常低阻抗終端以實現更高的相位斜率,但是這種未終止的相位檢測器可以對輸出負載的變化敏感.可調增益放大器保持與輸入連接,避免了這個問題.放大器的增益設置為1,用于測量相位斜率,然后切換到高增益進行測量.
另一個期望的特征是可調節的低頻滾降.放大器應具有直流響應能力,并且有兩個或三個交流高通選擇.直流響應允許非常接近的相位噪聲測量,并且即使在存在高電平近距噪聲的情況下,AC響應也允許對噪聲基底進行高增益測量.當在示波器上觀察“跳躍”振蕩器時,相當高頻率的高通響應也很有用.由于許多相位噪聲測量僅延伸至10Hz并且高通將減少“建立時間”,因此還建議在2.5Hz處進行高通滾降.直流增益應低于40dB,因為它主要用于近距離噪聲,過高的增益可能會在測量噪聲晶振時導致削波.(或者,可以通過衰減其中一個相位檢測器輸入來降低檢測器的相位斜率,但放大器上的簡單增益開關更方便.)
放大器應在輸入端進行一些RF濾波,以使相位檢測器的載波和和頻不會達到增益級.一個簡單的L-C濾波器,其諧振頻率遠高于放大器的頻率響應,遠低于測量的振蕩器頻率,通常就足夠了.如果放大器的響應必須接近振蕩器的頻率,則需要更復雜的濾波.例如,測量1MHz振蕩器的相位噪聲到32.768K有源晶振可能需要一個特殊的濾波器來防止放大器過載.可以在放大器兩端放置特定的頻率陷阱以減少特定頻率.
另一個便利是相位檢測器和PLL放大器之間的單位增益緩沖放大器.該緩沖器可防止PLL電路因PLL放大器過載而干擾相位斜率測量.高阻抗緩沖器還可以防止PLL電路元件限制低噪聲放大器的效用.例如,放大器可用于測量原型電路中的音頻噪聲,但低電阻PLL輸入電阻可能會過度加載要測量的點.
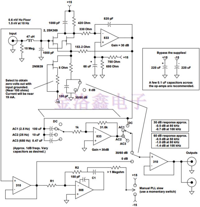
圖1顯示了具有上述特征的完整超低噪聲放大器.輸入電路包括兩個并聯的2SK369JFET,以實現非常低的噪聲電壓.這些令人驚訝的低噪聲晶體管的噪聲基底接近0.7納伏,噪聲在10赫茲時僅上升到1.5納伏.JFET和LM833的第一級提供30dB的直流耦合增益.貼片振蕩器表現出足夠的噪聲導致此階段的衰減非常嘈雜,可以在增益設置為0dB的情況下進行測量!交流耦合設置包含第二個30dB放大器,總交流增益為60dB.通過多極開關選擇三個AC頻率響應.緩沖器驅動兩個BNC連接器,一個用于頻譜分析儀,另一個用于示波器.除了在輸入端提供緩沖器并添加手動“回轉”開關以加速鎖相之外,PLL是相當普通的.R1,R2和C1可以與接線柱連接,以便于修改.可以在PLL輸出上添加10k電位計,以手動調節各種振蕩器的調諧靈敏度.
只需對放大器電路進行一次調整即可.必須選擇2N5639的源電阻,使輸入短路時放大器的輸出接近零伏.該FET是一個簡單的電流源,它吸收足夠的電流,使2SK369的漏極降至LM833正輸入端的電壓(由電阻分壓器設置).只要Idss高于約25mA,其他FET可以代替2N5639.
圖1:完整的超低噪聲放大器和PLL,用于相位噪聲測量.
選擇R1,R2和C1以獲得所需的PLL響應.選擇低于要測量的最低頻率的慢回路響應.例如,使用一赫茲帶寬進行低至10Hz的測量.手動回轉開關可用于加速鎖相.普通的PLL數學適用于這種設置,310只是一個單位增益緩沖器,不會影響計算.目前來說任何一種晶體振蕩器類型都可以搭載低相位噪聲,但主要還是應用于VCXO晶振,OCXO晶振,LV-PECL晶振,LVDS輸出差分晶振這幾種分類,用放大器測量晶振的相位噪聲,目的是為了保持晶振的穩定性,相位噪聲是對信號時序變化的另一種測量方式,其結果在頻率域內顯示.
相關技術支持
- Mtron為雷達應用提供的射頻組件與解決方案
- Microchip的JANSPowerMOSFET解鎖太空可靠性新高度
- BomarCrystal專注于表面貼裝(SMD)晶體和振蕩器產品的研發與生產
- Pletronics普銳特MEM產品與傳統石英產品的對比分析
- Murata村田實現1608尺寸車載PoC電感器助力設備實現小型化輕量化
- 引領汽車照明革命Diodes智能48通道LED驅動器的技術突破
- Diodes推出的3.3V四通道混合驅動器能夠確保HDMI2.1信號完整性從而實現高分辨率視頻傳輸
- Taitien利用超低抖動VCXO推動5G及更先進技術的發展
- 利用ECS公司的精確計時解決方案來保障數據中心安全
- ECS這款可靠的定時組件為當前和未來的網絡應用提供了出色的性能

手機版










